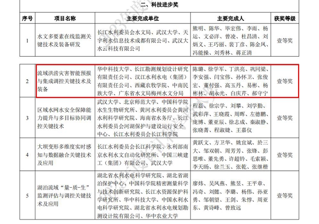
2023年11月16日至18日,长江技术经济学会2023年学术年会在武汉成功召开,会上,长江水利委员会党组成员、副主任吴道喜宣读了2023年度长江科学技术奖获奖成果,我校援藏干部陈璐教授、巩同梁教授级高级工程师等共同完成的科研成果“流域洪涝灾害智能预报与集成调控关键技术及装备”获长江科学技术奖科技进步一等奖,西藏农牧学院为共同完成单位。

长江科学技术奖科技进步一等奖获奖名单
气候变化影响下极端天气事件呈现趋多、趋频、趋广、趋强的态势,暴雨洪涝等灾害的突发性、极端性、反常性日趋显著,洪水源汇规律难以精确捕捉、预报精度和预见期有限、洪水蓄泄难以科学决策,给流域防洪减灾与集成调控带来了极大挑战。团队围绕流域洪涝灾害智能预报与集成调控中的关键技术难题,开展了系统性研究工作,构建了“洪水物理成因解析-径流预报建模-库群优化调控-装备推演与决策”的完备技术体系,研究成果在长江流域、珠江流域、青藏高原地区发挥了重要作用,达到增创效益、减少洪灾损失、改善生态环境、优化水资源配置的目的。
长江科学技术奖是长江技术经济学会顺应“长江大保护”的时代需要,为发挥跨行业、跨学科、跨区域的综合平台作用而设立的省部级科技奖励。2023年收到有效提名成果85项(其中科技进步奖70项、技术发明奖2项、科学普及奖13项),2023年度共评出技术发明一等奖2项,科技进步奖一等奖5项,科技进步奖二等奖18项。
(供稿:水利土木工程学院 审核:王培清)